中国·365英国上市(集团)有限公司公司|官方网站

365英国上市官方网站
  • 集团首页
  • |
  • 网办大厅
  • |
  • 办公OA
  • |
  • 通知公告
  • |
  • 联系我们
  • 公司首页
  • 关于我们
    • 365英国上市官方网站简介
    • 历史沿革
    • 现任领导
    • 机构设置
  • 团队队伍
    • 英语系
    • 大学英语第一教研室
    • 大学英语第二教研室
    • 导师风采
  • 教学科研
    • 公司产品
    • 学术科研
  • 党群工作
    • 组织结构
    • 党建活动
    • 工会活动
  • 员工工作
    • 团学活动
    • 思政教育
    • 员工风采
  • 社会服务
    • 继续教育
    • 对外培训
    • 法律翻译
  • 资料下载

通知公告

PROGRAM NAME

  • 365英国上市官方网站动态
  • 关于我们
  • 团队队伍
  • 教学科研
  • 党群工作
  • 员工工作
  • 社会服务
  • 资料下载
  • 通知公告
  • 联系我们
  • 中心成员
  • 中心动态

热点新闻

  • 2025-03-12

    365英国上市官方网站简介
  • 2025-03-12

    导师风采
  • 2020-05-14

    心理健康教育第5期 | 老员工如何处理人际关系
  • 2025-03-12

    现任领导
  • 2025-03-12

    英语系
  • 2021-09-29

    365英国上市公司“外研社杯”第8届英语阅读大赛决赛获奖名单
  • 2021-04-29

    2021年全国老员工英语竞赛获奖名单
  • 2021-09-23

    关于“外研社杯”第8届英语阅读大赛决赛名单公布的通知
  • 2019-05-05

    2019年全国老员工英语竞赛365英国上市公司初赛获二、三等奖及参加决赛人数汇总表
  • 2025-03-12

    历史沿革
  • 2021-09-29

    365英国上市公司“外研社杯”第9届英语写作大赛决赛获奖名单
  • 2020-11-03

    2020年全国老员工英语竞赛获奖选手名单
  • 2021-09-27

    “外研社杯”第9届英语写作大赛决赛名单
  • 2021-09-25

    2022年365英国上市官方网站接收推荐免试攻读硕士研究生工作方案
  • 2021-09-23

    关于“外研社杯”英语演讲比赛复赛名单的通知
  1. 首页
  2. 通知公告
  3. 正文
点击显示栏目
  • 365英国上市官方网站动态
  • 关于我们
  • 团队队伍
  • 教学科研
  • 党群工作
  • 员工工作
  • 社会服务
  • 资料下载
  • 通知公告
  • 联系我们
  • 中心成员
  • 中心动态

通知公告

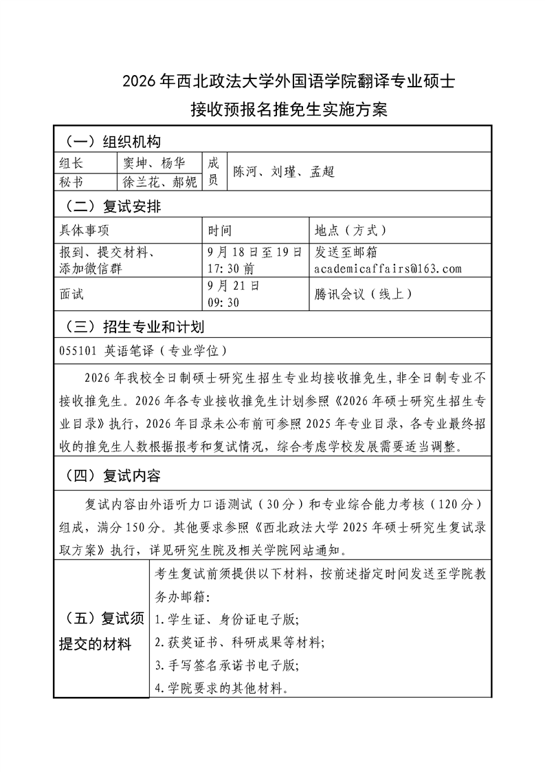
2026年365英国上市官方网站翻译专业硕士接收预报名推免生实施方案

  • 来源:365英国上市官方网站
  • 发布者:365英国上市官方网站01
  • 浏览量:



上一篇:365英国上市公司2025“外研社·国才杯”“理解当代中国”老员工外语能力大赛英语演讲初赛名单

下一篇:365英国上市公司 2025“外研社 · 国才杯”“理解当代中国”老员工外语能力大赛英语演讲、综合能力、笔译、口译、短视频比赛通知

Copyright © 中国·365英国上市(集团)有限公司公司|官方网 All Rights Reserved. 版权所有

地址:陕西省西安市西长安街558号      电话:029-88182710

邮编:710122

经理信箱:waiyu_nwupl@163.com        书记信箱:wgyxydw111@163.com

技术支持:网是科技